Lors de cette SAE, nous avons réalisé un sonomètre, qui se relie à un ordinateur. Pour ce faire, deux activités ont dû être réalisées :
- Tout d’abord nous avons dû réaliser le circuit imprimé du sonomètre à partir d’un schéma fourni
- Et ensuite, nous avons dû réaliser la partie logicielle de ce sonomètre afin de l’interfacer avec l’ordinateur, le tout avec Python.
Pour relier le sonomètre à l’ordinateur, notre carte était relié à l’ordinateur par l’intermédiaire d’une autre carte (fournie) qui servait à traduire les données du sonomètre en des paquets que l’ordinateur peut recevoir et comprendre, pour ensuite les traiter et les afficher de manière claire pour l’utilisateur.
Cependant, la carte fournie pour interfacer le sonomètre et l’ordinateur ne nous a été donné que vers la fin du projet afin de nous faire travailler sur le logiciel indépendamment du matériel. Nous avons donc dû coder un simulateur qui envoie des données factices comme si elles étaient générées par la carte.
| Tâches réalisées | Ressources utilisées | Traces | Autoévaluation |
| Partie PCB | |||
| Réalisation du schéma sur ordinateur |
Pédagogiques : – Mr Laurent Documentaires : – Le schéma fourni Logicielles : – KiCad |
Le schéma terminé : Schéma sonomètre |
Le schéma a été réalisé rapidement et correctement ★★★★★ |
| Affectation des empreintes aux composants |
Pédagogiques : – Mr Laurent – Mr Guitton Documentaires : – Le schéma KiCad Logicielles : – KiCad |
La BOM (bill of material) du PCB : – BOM Sonomètre |
Tout a été expliqué par Mr Laurent et Mr Guitton donc très facile ★★★★★ |
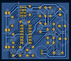
| Routage du PCB sur l’ordinateur |
Pédagogiques : – Mr Laurent – Mr Guitton Documentaires : – Le schéma KiCad – Des tutoriels Logicielles : – KiCad |
Le PCB routé : – PCB Sonomètre |
Quelques difficultés au début pour appréhender la logique pour router correctement les pistes et comprendre les contraintes ★★★★☆ |
| Soudure des composants sur le PCB et test de ce dernier |
Matérielles : – Banc de test – Fer à souder – Étain – Le PCB – Les composants de la BOM |
La carte terminée : – Carte sonomètre |
Aucune difficulté rencontrée ★★★★★ |
| Partie logicielle | |||
| Création d’un simulateur de trame pour coder sans la carte |
Pédagogiques : – Mr Vergnerie Logicielles : – Visual Studio Code – Python 3.6 |
Code du simulateur : – Code simulateur |
Aucune difficulté rencontrée ★★★★★ |
| Création de la fonction de traitement des trames |
Pédagogiques : – Mr Vergnerie Logicielles : – Visual Studio Code – Python 3.6 |
Code du traitement des trames : – Traitement trames |
Aucune difficulté rencontrée ★★★★★ |
| Création de la fonction de récupération des trames |
Pédagogiques : – Mr Vergnerie Logicielles : – Visual Studio Code – Python 3.6 |
Code de la récupération des trames : – Code récupération des trames |
Plusieurs bugs dans les librairies qui ont menées à ce que cette fonction marche mal ★★☆☆☆ |
| Création de l’interface graphique |
Pédagogiques : – Mr Vergnerie Logicielles : – Visual Studio Code – Python 3.6 |
Code complet : – Programme Fenêtre graphique : – Fenêtre graphique |
Aucune difficulté rencontrée ★★★★★ |
Cette SAE m’a permis d’acquérir la compétence concevoir, ainsi que d’apprendre plusieurs petits points supplémentaires :
- J’ai appris à dessiner un schéma sur KiCad et à le transformer en PCB
- J’ai appris à passer du fichier PCB à une carte concrète
- J’ai pu développer mes compétences en Python et apprendre à utiliser les ports séries et la transmission de données par ce port sur Python
Cette SAE fût un saut considérable en terme de difficulté par rapport à la première, aussi bien en terme de quantité de travail, qu’en terme de complexité. Nous avons dû répartir correctement le travail ainsi qu’apprendre à gérer notre temps.





