Lors de cette SAE, nous avons du réaliser l’électronique d’un robot suiveur de lignes, qui comme son nom l’indique, doit être capable de suivre une ligne blanche sur une moquette sombre.
Cette SAE était en groupe, composé de 3 personnes pour le mien. Ce qui nous a permis de chacun choisir des tâches à réaliser selon notre niveau. Par exemple, j’ai choisi de me concentrer sur le circuit de commande du robot, alors que l’un de mes camarades a préféré réaliser la fonction marche-arrêt du robot.
Trois fonctions ont dû être réalisées :
- La supervision de la batterie, afin de savoir si la batterie dispose de l’énergie nécessaire ou non afin de lancer un tour du robot
- Une fonction marche-arrêt qui, une fois le robot enclenché et sous tension à l’aide du superviseur permet de le lancer à l’aide d’un appui sur un bouton, et qui permet de le stopper en cas de contact avec un obstacle
- Une fonction de commande du robot qui permet au robot de suivre la ligne
Au départ, nous ont été fournis :
- Le chassis
- Les moteurs
- Les fins-de-courses pour détecter les obstacles
- La roue folle
- La carte de contrôle moteur (celle vérifiée durant la première SAE)
- Les capteurs de ligne
Comme expliqué précédemment je me suis concentré sur la carte de commande du robot. Son rôle est de traduire les informations des deux capteurs de ligne, et de les transmettre sous la bonne forme à la carte de contrôle du moteur afin de gérer l’état des moteurs pour faire avancer correctement le robot sur la ligne.
J’ai réalisé deux versions de la carte, une plutôt développée, avec de nombreux composants, mais qui au final n’as pas été fonctionnelle (le temps de réaction de cette carte n’était pas suffisant pour permettre au robot de suivre la ligne), puis une version beaucoup plus simple (moins de 10 composants), qui cette fois fût fonctionnelle. C’est sur cette version de la carte que je vais expliquer les étapes de fabrication, car je trouve cela plus pertinent.
| Tâches réalisées | Ressources utilisées | Traces | Autoévaluation |
| Réalisation du logigramme de la carte |
Pédagogiques : – Cours de Mr Hamdoun – Cours de Mr Wateau |
Logigramme de la carte : – Logigramme |
Aucun soucis rencontré ★★★★★ |
| Étude du fonctionnement des capteurs |
Pédagogiques : – Mr Lucas Documentaires : – La datasheet des capteurs Matérielles : – Banc de test |
Brouillon de l’étape : – Brouillon |
Oubli de la résistance de pulldown au début ★★★★☆ |
| Réalisation du schéma de la carte |
Pédagogiques : – Mr Laurent – Mr Guitton Documentaires : – Le logigramme – Datasheet du capteur – Datasheet des portes logiques Logicielles : – KiCad |
Schéma terminé : – Schéma |
Aucun soucis rencontré ★★★★★ |
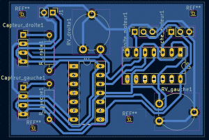
| Routage de la carte |
Pédagogiques : – Mr Laurent – Mr Guitton Documentaires : – Le schéma KiCad Logicielles : – KiCad |
Routage terminé : – Routage PCB |
Aucun soucis rencontré ★★★★★ |
| Test sur breadboard |
Documentaires : – Le schéma KiCad Matérielles : – Banc de test – Une breadboard – Les composants du schéma |
Vidéo du test : – Vidéo robot |
Quelques faux-contacts sur la breadboard ★★★★☆ |
| Impression de la carte et parcage |
Pédagogiques : – Mr Lucas Matérielles : – Une imprimante – Un transparent – Une plaque de PCB photosensible – Une machine à UV – Des produits chimiques – Une machine de gravure par corrosion – Une perceuse d’établi – Un forêt |
Carte prête pour la soudure : – Carte prête à souder |
Quelques difficultés à imprimer correctement le typhon, il a fallu quelques retouches au niveau des tailles de pistes sur KiCad ★★★☆☆ |
| Soudure des composants sur la carte |
Documentaires : – Le schéma KiCad Matérielles : – La carte terminée – Un fer à souder – De l’étain – Les composants |
Carte terminée : – Carte terminée |
Aucun soucis rencontré ★★★★★ |
Cette SAE m’a permis de compléter la compétence concevoir, ainsi que d’apprendre plusieurs petits points supplémentaires :
- J’ai renforcé ma pratique sur l’impression de PCB
- J’ai appris à utiliser les capteurs OPB704
- J’ai compris l’utilité d’une résistance de pulldown
- J’ai appris à mieux gérer mon temps
- J’ai compris que parfois la solution la plus simple est la plus efficace
J’ai trouvé cette SAE très amusante et enrichissante, en effet, comme il y avait une course à la fin, cela a été très motivant. De plus, cela nous a permis d’appliquer beaucoup plus concrètement nos savoirs théoriques, le tout, différemment d’un simple TP.



